Location: Home >> Detail
TOTAL VIEWS
J Sustain Res. 2026;8(2):e260032. https://doi.org/10.20900/jsr20260032
Department of Design, Aalto University, P.O. Box 11000, FI-00076 AALTO, Finland
* Correspondence: Jenni Väänänen-Lauterbach
Novel bio-based textile materials are being developed as part of the sustainability transition of the textile and clothing sector. As consumers play a key role in the wider adoption of these materials, it is important to study their knowledge of textile materials. Employing a mixed-method research approach and using data from a consumer survey conducted in Germany, Italy, and the UK, the study examined consumers’ awareness and perception of the origins of common and contemporary textile materials. The findings highlight that awareness of the origin of textile materials is generally poor. The Italian respondents demonstrated greater awareness of material origins than the German and UK respondents, and the German respondents placed stronger emphasis on environmental aspects. Higher education levels were associated with greater knowledge of materials. The study shows that use experience is the primary criteria when consumers evaluate textile materials, whereas environmental aspects remain more distant. In relation to the sustainability transition of the textile and clothing sector, the findings raise concerns about the impact of current knowledge levels on consumer behavior, suggesting that consumer-level adoption of novel bio-based textile materials could benefit from improved understanding of materials.
Textile materials have negative environmental impacts throughout their lifecycle, exacerbated by the current unsustainable production and consumption volumes [1,2]. During the production of fibers, yarns, and fabrics, the main impacts include the use of massive quantities of water and chemicals [2–4]. Further, the manufacturing, distribution, and laundering of garments result in significant carbon dioxide emissions [2]. Additionally, microplastic emission from synthetic materials during processing, use, and laundering has emerged as a concern [1,3,4]. For further details on the environmental concerns regarding textile materials, please refer to Niinimäki et al. [2]; UN Environmental Program [3]; and Sandin et al. [4].
The proliferation of the fast fashion system in recent decades has accelerated the negative impacts on ecosystems, as well as the accumulation of textile waste e.g., [2]. Therefore, immediate action is required. Sandin et al. [4] (p. viii) recommend that to reduce the environmental impacts of fiber production, improvements in the manufacturing of common fibers such as cotton and polyester, and the discovery of new alternatives, are necessary. Furthermore, thinking of the whole life cycle of the planned products is necessary to select “the right fiber for the right application” [4] (p. viii). Currently, polyester, a synthetic, fossil-based material, accounts alone for around 59% of global fiber production [5]. The production volumes of polyester have steadily grown over the past decades [2]. A shift towards a more sustainable textile system requires a more diverse material range [4,6].
Towards Alternative Bio-Based Textile MaterialsThus, there is increasing interest in developing alternatives to polyester and other fossil-based materials [7–10]. In Europe, a sustainable circular bioeconomy [8] is seen as the solution to address the environmental challenges related to textile fibers. Shifting the textile sector from its dependence on fossil-based materials to bio-based materials is one key target of the EU bioeconomy strategy [8,9]. Research and development of innovative bio-based textile materials is brought up as one focus area in the strategy [9] (chap. 2.3–3.4).
Utilizing biomass-derived byproducts (such as biomass residues or agro-industrial byproducts) as feedstock for new materials is recognized by Sandin et al. [4] (p. 39) as a “solid starting point” for developing environmentally friendly materials. However, they continue that the environmental performance of a fiber depends on many factors, beyond the feedstock’s origin [4]. These include energy, water, and chemical use in the manufacturing process, the quality of the produced fiber, and the planned end application [4].
Furthermore, Rex et al. argue that substituting cotton and polyester is not straightforward [6]. The production volumes of these currently dominant materials are huge [5]. While there are fibers that can be used in same applications as cotton or polyester, some sensorial or functional qualities will be different [6]. At present, there are no options to match all cotton’s properties [6] (pp. 58–61). Recycled synthetic fibers have potential for technical substitution of polyester, but scaling sustainable production and microplastics emission remain challenges [6] (pp. 58–62). Addressing microplastics requires giving in some functional properties [6].
However, as Rex et al. [6] (p. 18) also note, the market needs may evolve. Rognoli et al. [7] (p. 766) argue for exploring the potential of alternative materials beyond replacement, instead focusing on the materials’ unique experiential qualities. Rognoli et al. differentiate between bio-based and biofabricated materials; the former refers to materials with feedstocks of biological origin, while the latter refers to the use of living organisms such as fungi or bacteria as the basis for material development [7] (p. 755). Examples of bio-based materials include novel plant-based materials that utilize, for example, pineapple leaf fiber or cellulose extracted from orange peels, both byproducts of agriculture [7,10]. Biofabricated materials include, as an example, substitutes for leather produced with mycelium, a type of fungus, as well as MicrosilkTM, which is based on yeast protein and mimics the properties of spider silk [7].
In general, the field of alternative bio-based textile materials is emerging, with many materials not yet commercially available [7] (p. 758). There is a lack of LCA or other kind of data available to evaluate the materials’ actual environmental performance [4,6,7]. Yet, there is need for alternative materials, and a more diverse range of materials is needed for the textile and clothing sector to shift towards sustainability [4,6].
Currently, the qualities of bio-based materials from alternative feedstocks are promising for the clothing sector. To realize the market potential of new bio-based materials in clothing, consumer acceptance is essential, with consumers playing a key role in driving material adoption [11].
Hence, alternative bio-based materials are entering everyday spaces of textile and clothing consumption, in the hope of substituting the dominant fossil-based materials such as polyester. However, acceptance of new materials is a lengthy process and hinges on many factors, see, for example, [12]. First, we are used to seeing and experiencing clothing, not the materials it is made from [12–15]. Second, fossil-based materials are designed to mimic natural materials; thus, for consumers, recognizing them as such requires advanced knowledge of materials [15]. And finally, the environmental issues related to materials remain distant and disconnected from consumption practices [16–18].
Evaluating the sustainability of materials is generally challenging [19,20]. The environmental impact of fibers varies not only with fiber type but also depending on the location and manufacturing processes [4] (p. 12). For many materials, reliable data to assess sustainability is lacking [4]. Complex supply chains and limited transparency contribute to criticism of current tools used to measure textile material sustainability [19,20]. Furthermore, most garments are made from blends of different fibers [4]. As a result, choosing sustainable materials remains difficult for consumers [21].
To aim for reduced environmental impacts, new material developments should not only be carefully assessed from a sustainability perspective but also accompanied by changes in consumer behavior [1–4]. Understanding consumers’ knowledge of textile materials can contribute to a better understanding of consumption behavior and thus advance sustainability [22].
Consumers’ Knowledge of Textile MaterialsThe research on consumers’ knowledge and understanding of textile materials spans diverse fields and multiple approaches such as consumption [20,22–24], sustainable fashion and textiles [25–27], marketing [28,29], and human geography [15]. Many of these studies point out that in research, materials are often hidden behind clothing, which is seen as “expression rather than material” [24] (p. 68). Textile materials are seen as an attribute of clothing rather than as a topic in their own right.
However, previous research has noted the invisibility of supply chains as a factor that can impact consumers’ knowledge of textile materials. In addition, research has examined consumers’ knowledge of textile materials in the contexts of fiber preferences, garment quality, and environmental issues. In the following, relevant literature on these four themes is presented.
Invisibility of materialsThe production volumes of textile materials are massive, and huge amounts are used to manufacture clothing [5]. Supply chains are scattered and fragmented, and the journeys and impacts of textile materials are hidden from the consumer [15,18,30,31].
Further, the production system is geared for volume and speed. Natural fibers are blended from different sources to ensure consistent quality and smooth industrial processes, while engineered materials made from cellulosic and synthetic fibers enable cost reductions. The latter are designed to mimic materials of natural, biological origin in look and feel, and the material origins are hidden in marketing [12,15,24,30,32].
Fiber preferencesThe material composition of garments indicates quality for consumers and impacts their purchase decision [22,33]. Consumers associate natural fibers with higher quality and value, and synthetic fibers with lower quality and value, and thus prefer natural materials [22,26,34,35]. Connor-Crabb & Rigby found that for some participants, specific fibers such as cashmere, merino or lambswool serve as a guarantee of quality, whereas garments made with synthetic fibers are seen as short-lived unless priced high [26].
They also found that when synthetic materials mimic natural ones, they become more desirable [26]. However, some participants expressed a dislike for synthetic materials, only to find that their clothing contained these [15,26].
Fiber preferences manifest themselves beyond the point of purchase. Participants in an ethnographic study by Stanes & Gibson were eager to care for and reuse clothes made with natural materials, especially cotton, silk, and wool, whereas garments made with polyester were neither cared for nor actively gotten rid of [15]. In some cases, the participants were not sure how to discard items that were too worn to pass on, as they did not want to throw the garments in the bin [15] (p. 23). The material qualities of polyester garments elicited “contradictory responses of disgust, neglect and guilt”, and the participants linked them to sweating, body odor and plastic waste [15] (p. 34). However, some participants considered polyester functional and durable [15] (pp. 20–21).
Preconceptions impact preferences: consumers assume that wool is itchy, or polyester induces sweating [15,24], yet do not always experience this when they wear the materials. “Itchiness can result from expectations rather than just the material properties of wool” [24] (p. 89).
Hebrok & Klepp note that recognizing fiber content requires multiple senses; visual experiences dominate, but seeing materials is not enough to assess them [24]. In the sensory experience of a material, physical senses mix with associations and past experiences. Identifying materials is a complex interplay of sensory impressions, associations, and cultural aspects [24]. They also note that naming of materials plays a role in acceptance [24].
Garment qualityIn addition to fiber content, material properties, such as fabric and finish, are key aspects by which consumers evaluate garment quality [25,27,28]. Durability and comfort refer to performance and functionality and are thus important [28]. The material qualities of a garment influence, often indirectly, how consumers see “what the garment can do for me” [25,28] (p. 47). The visual and tactile experience, namely the color and texture of the fabric, also play a role in the quality assessment of a garment [25,28]. Most of the participants in Hines’ & O’Neal’s study [27] mentioned fabric as an important indicator of quality, but the meanings it held varied from high quality to garment longevity and the monetary value of the garment [25,27].
Perceiving and assessing quality is multidimensional, subjective, and processual, and material plays a role in this. For example, fabric, durability, and wrinkle resistance are evaluated as part of the overall assessment of quality. Material is thus indirectly considered to affect perceptions of garment quality [25,36].
Further, quality is assessed in stages: before and during use [25,26]. When purchasing garments, the consumer weighs quality against cost by checking their fiber composition and assessing the tactile feel of the material. A deeper perception of quality develops during use and from the feel of the garment on the body, which in turn affects care practices [26].
The tactile qualities of materials are significant in this process [26,37]. The understanding of quality is personal and emerges through experiencing materials on the body and obtaining information on their fiber content [26].
Environmental issuesIn general, consumers are ill-equipped to evaluate the environmental impacts of materials and to take environmental issues into account when purchasing clothing [20,38]. Even pro-environmental attitudes or knowledge seldomly impact clothing purchase behavior [20,39]. Furthermore, consumers do not link environmental issues related to textiles and clothing to their own purchasing behavior [20]. Emphasizing quality and durability could be one way to reduce the environmental impacts of clothing consumption, but Laitala et al. (2014) [20] argue that consumers also lack sufficient knowledge to evaluate these aspects.
Lamballerie & Guillard found that awareness of the ethical issues related to textile materials emerges as a process with multiple levels, beginning with understanding the role of materials in garment durability and ending with understanding the “consequences of textile materials on the living world” [29] (p. 15). Paying attention to materials was motivated by wanting clothing to have a long use time [29]. Laitala et al. and Lamballerie & Guillard note that quality and durability are the primary concerns of consumers [20,29].
Some consumers have concerns about the impact of textile materials on animal welfare, such as the mulesing of merino sheep [22]. Plastic pollution is also a concern, particularly due to the release of microplastics in the marine environment [40,41]. Consumers consider natural fibers more sustainable than synthetic ones, preferring cotton and wool from an environmental point of view [20]. However, a few studies have found that consumers know very little about textile fibers [38], and that viscose in particular was hard to distinguish as either natural or synthetic. This impacts both the perception of its use and the assessment of its sustainability [22].
Based on the literature reviewed in this section, awareness and perception of materials impact consumers’ preferences at the point of purchase and how garments are used and cared for. Preferences emerge from experiencing materials, but associations and preconceptions also shape this process. They also all affect the assessment of quality, a critical factor in purchase decisions. However, consumers lack knowledge of materials and do not have the means to evaluate the sustainability aspects of materials or connect them to their own behavior. To conclude, awareness and perception of materials are important aspects in clothing acquisition, but they also impact the use experience.
Theoretical FrameworkSloterdijk’s (Ernste H 2018) theoretical framework of spheres has been applied as an interpretative lens in this study. Sloterdijk’s concept of spheres describes the relational cohabitation of humans and non-humans in different spaces [42]. Spheres are a spatial concept, a shared milieu in which humans cohabit with other humans and nonhumans [42]. Through their borders, these spheres define our positions and relations with both what is inside and what is outside them. What is inside is that with which we are familiar, and what is outside is further away and unfamiliar, even hostile.
However, the borders of these spheres are porous, and the relations and distances between different spheres change. This porosity allows spilling from one sphere to another as humans become familiar with something and let it get close or let go of something that used to be close. The spheres are insulated by shared norms and values, against “irritations and intrusions from the outside world” (Ernste (2018, p. 275)). Following Sloterdijk (2016) [42], humans inhabit multiple spheres and move between them, while also morphing them. The movement of spilling, transmitting, and rejecting between spheres is constant, and over time, leads to increasing withdrawal into one’s own sphere and the thickening of the spheres’ borders. Accordingly, fluidity decreases, and the number of spheres increases. Thus, it becomes harder to connect with other spheres because there are so many in between. The spheres begin to repel one another, pushing away. In this situation, connecting and allowing spilling becomes harder.
In this study, we examine consumers’ awareness and perceptions of textile materials to broaden existing knowledge on the subject. We look at consumers’ awareness of the origins of textile materials and their perceptions of alternative feedstocks, gathering both quantitative and qualitative data through an online survey of 900 respondents from Germany, Italy, and the UK. The findings are combined and interpreted by applying the concept of spheres (described above). A mixed-method approach allows for multiple perspectives in the investigation [43].
The topic is explored through the following research questions:
RQ1: To what extent are consumers aware of the origins of common and contemporary textile materials?
RQ2: How do consumers perceive alternative bio-based feedstocks, such as orange peel, as textile materials?
The framework for consumer acceptance by Polyportis, Mugge, and Magnier [44] was applied to guide the formulation of the survey questions (see section “Materials and Methods”). In interpreting the findings, the study applies Sloterdijk’s concept of spheres [42], as described in the section above. Three spheres, personal, social, and environmental, are generated from the data.
The study contributes to the current understanding of consumers’ material knowledge. By focusing on textile material origins, we shed light on the broader question of how well consumers can connect different textile materials to related environmental issues, thereby contributing to the broader topic of the sustainability transition of textile materials.
This paper follows a mixed-method approach that combines qualitative and quantitative methods to examine a topic through multiple lenses. In a mixed-methods approach, the researcher can form a qualitative understanding of the topic while also shedding light on it through quantitative analyses [43].
This study combined quantitative and qualitative data collected through a survey conducted in February 2025, distributed to 900 consumers in Italy, Germany, and the UK, and comprising open- and closed-ended questions. The data were collected in one batch, followed by a sequential mixed-methods analysis.
To guide the formulation of the survey questions, we applied the framework for consumer acceptance of Polyportis, Mugge, and Magnier [44]. This framework is based on the Hierarchy of Effects Theory by Lavidge and Steiner [45], which highlights the sequential evolution of acceptance that ultimately leads to purchase [44,45]. Thus, it provides a suitable lens through which to study the steps of awareness and perception of materials. The first steps in the framework are particularly relevant to this study, namely the phase of awareness and the simultaneous affective and cognitive processes that lead to the formation of a preference and an attitude toward the object of the process [44].
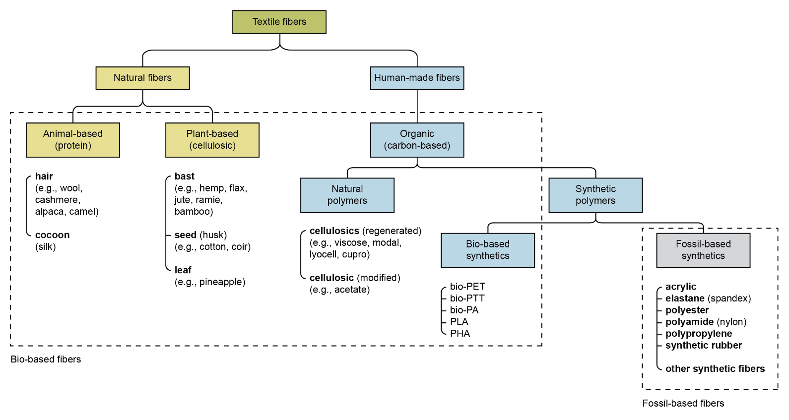
As the aim of the study was to obtain an understanding of the knowledge level of consumers regarding the origins of different textile materials, we utilized the terms “of biological origin/bio-based” and “of fossil origin/fossil-based”. These terms were based on the definition and classification of textile fibers by the European Environment Agency European Topic Centre on Circular Economy and Resource Use [46] (see Figure 1 of the classification adapted to the framing of this study). Differing from the more commonly used natural/synthetic classification, these terms emphasize the origin of materials, which is the key interest of this study. Bio-based materials include natural materials (animal-based and plant-based), regenerated and modified cellulosic materials, and bio-based synthetics such as bioplastics. Fossil-based materials, in turn, include common synthetic materials such as polyester and acrylic, which originate from crude oil, i.e., a fossil source [46].
We chose orange peel to represent an alternative textile material feedstock, as it is both a feasible option for regenerated cellulosic material (see Section “Towards alternative bio-based textile materials”) and familiar to consumers from everyday life. Its familiarity enabled us to use it as a probe to clarify the origins of textile materials, which are often obscured by complex terms and supply chains. This, in turn, helped elicit respondents’ perceptions of the more abstract concept of “alternative bio-based feedstocks” for textile materials.
Figure 1. The classification of textile fibers including fibers relevant to this study and illustrating the origin of fibers (adapted from EEA and ETC/CE [46] (p. 4)).
The sample was selected to represent different clothing consumption and environmental attitudes across Europe. In Italy, the textile and clothing industry is the strongest in the EU, contributing 24% of employment, 36% of turnover and 30% of exports [47] (p. 8). Further, Italians spend 920€ per person on clothing annually, the fourth highest in the EU (data from 2022) [47]. At the same time, 88% of Italians find that environmental issues affect their everyday life and their health [48]. 51% of Italians report willingness to pay a premium for repairable, recyclable, and/or environmentally sustainable products including textiles [48].
In Germany, consumers spend an average of 760€ per person on clothing annually (data from 2022) [47], while 68% report willingness to pay a premium for repairable, recyclable, and/or environmentally sustainable textile products [49]. 64% of Germans say that environmental issues affect their daily lives and health [49].
The UK is not an EU member state, so the available statistics are not directly comparable. However, in the UK, consumers spent approximately 1150€ on clothing per person in 2025, purchasing over 60 pieces [50]. In the UK, 51% report that climate change and the environment are “important issues facing the UK” [51].
To ensure comparability across countries, we used quota-based stratified sampling based on gender, age, and education (see Table 1). The resulting distributions are approximate national population statistics, though minor deviations remain, particularly regarding education level. The sample should therefore be interpreted as broadly reflective rather than fully representative.
Survey QuestionsThe survey questions in this paper focused on awareness and knowledge of textile materials and consumer perceptions of a potential textile material made with orange peel. The questions were formulated as single-choice (yes/no), multiple-choice, and a five-point Likert scale (1: totally agree–5: totally disagree). The survey data used in this paper also included one open question (See Appendix A).
The survey was programmed, translated, and distributed through a research agency.
Data AnalysisThe data were analyzed using a sequential mixed-method approach. First, statistical analysis was conducted on quantitative data, after which responses to the open-ended question were analyzed using inductive thematic analysis. The results from both analysis phases were combined in the interpretation phase presented in Section “Consumers’ Understanding Of Textile Materials Through The Lens Of Spheres”.
The statistical data analysis was conducted using IBM SPSS Statistics (version 30) and included both descriptive and inferential procedures.
First, descriptive statistics (frequencies, percentages, and cross-tabulations) were used to summarize the responses to all the survey questions, both overall and by sociodemographic subgroup.
For inferential testing, the choice of statistical tests depended on the type of question. Each response option for the Yes/No and multiple-choice questions was analyzed as a separate binary variable (selected vs. not selected). Pearson’s Chi-square test of independence was used to examine the associations between each binary response and the sociodemographic variables (country, gender, age group, education level). We noted the Chi-square statistics, degrees of freedom, and p-values. For the Likert-style questions, we used the Kruskal–Wallis H test because these items yielded ordinal data that did not meet our parametric assumptions. We used this test to assess differences among sociodemographic groups. For statistically significant results, we conducted post-hoc pairwise comparisons with a Bonferroni adjustment. Only significant differences (p < 0.05) are reported in the findings. Where relevant, we used percentages or mean ranks to interpret the direction and magnitude of between-group differences.
Second, the responses to the open-ended question were analyzed using inductive thematic analysis. The design of the qualitative question (“How do you feel about possible future bio-based textile materials, like material produced from orange peel?”) facilitated the aim of the analysis, which was to understand how consumers perceive alternative textile materials of biological origin. As mentioned in Section “Towards alternative bio-based textile materials”, orange peel was used to clarify the topic of material choices and make it comprehensible to the respondents. While orange peel qualifies as an alternate feedstock for textiles, here it is used to bring the abstract concept of “alternative bio-based feedstocks” closer to the respondents’ worlds.
The survey was distributed to consumers in Germany, Italy, and the UK, and the questions were presented in German, Italian, and English, respectively. The responses to the open question were given in the language of the questions; therefore, the qualitative data set was prepared by translating all responses into English. Next, the data set was analyzed using inductive thematic analysis. At this point, most of the codes were semantic, for example, words or phrases that appeared in the responses [52]. The material was organized into clusters [53], and, after iterative rounds, it was categorized into three major themes with subsections, which are presented in Section ”Findings from the qualitative data analysis”. The qualitative analysis was complemented with a quantified description of the findings (see Table 2). Next, the findings were combined and interpreted, applying the concept of spheres (see Section “Theoretical framework”). The interpretation, three spheres: personal, social, and environmental, is presented in Section “Consumers’ Understanding Of Textile Materials Through The Lens Of Spheres”. (See Figure 2 for the research process and outcome).
The following section presents the findings, beginning with those from the statistical analysis and then those from the thematic analysis.
In general, the participants agreed with the statement that the material composition of a garment is important to them when they make purchase decisions (M = 2.05, SD = 0.95). The Italian respondents placed the greatest importance on garment material composition (M = 1.77, SD = 0.77), followed by the UK respondents (M = 2.18, SD = 0.97) and then the German respondents (M = 2.20, SD = 1.04). The Kruskal–Wallis H test indicated a significant difference between the countries (p < 0.001), with post-hoc comparisons showing that the Italian respondents differed significantly from both the UK and German respondents (p < 0.001 for both). No difference emerged between the UK and German respondents (p = 1.000).
No significant gender differences were observed (p > 0.985): Men (M = 2.04, SD = 0.93) and women (M = 2.06, SD = 0.90) reported similar levels of importance.
Age group comparisons revealed that the respondents aged 55–64 (M = 1.92, SD = 0.91) and 35–44 (M = 2.00, SD = 0.89) placed slightly more importance on material composition than the other groups. A significant difference was found between the 55–64 age group (M = 1.92, SD = 0.91) and 45–54 age groups (M = 2.16, SD = 0.91) (p = 0.027; Bonferroni adjusted).
Education level was also associated with differences in responses (p < 0.001). Participants with doctoral or master’s degrees tended to rate material composition as more important than those with lower education levels, and several contrasts remained significant after Bonferroni correction. Differences between some intermediate categories (e.g., bachelor’s degree vs. vocational qualifications) were not statistically significant.
Awareness of garment material compositionOverall, the participants neither agreed nor disagreed with the statement that they could name the material composition of the garments they own (M = 2.56, SD = 1.08). However, a Kruskal–Wallis test showed significant differences between countries in terms of agreement with the statement When I think of the garments I own, I can name their material composition (p < 0.001). The Italian respondents reported the highest agreement (M = 2.14, SD = 0.86), followed by the German respondents (M = 2.70, SD = 0.95) and the UK respondents (M = 2.84, SD = 0.93), indicating greater awareness in Italy.
Older participants tended to be more aware, with the 55–64 group scoring significantly lower (stronger agreement) (M = 2.41, SD = 0.92) than the 18–24 group (M = 2.75, SD = 0.94). No significant gender differences emerged.
Education was strongly associated with awareness (p < 0.001): Doctoral degree holders (M = 2.07) reported greater awareness than the most lower education groups. Differences among mid-level qualifications were smaller.
Awareness of bio-based textile sourcesOverall, 78% of the respondents claimed to be aware that textile materials can have biological sources, whereas 22% did not. A Chi-square test showed a significant association between country of residence and awareness of biological textile sources (p < 0.001). Awareness was highest in Italy (89.7%), followed by Germany (78.7%) and then the UK (64.7%).
No significant differences were found between gender (p = 0.408) or age group (p = 0.610).
Education was strongly associated with awareness (p < 0.001): doctoral degree holders (93.8%) were the most aware, followed by those with a master’s (83.7%) and bachelor’s (81.0%) degree. Awareness was poorer among those who had completed secondary education (69.4%) and was especially poor among those with no formal education (52.9%). This pattern suggests a clear, positive link between educational attainment and awareness of biological textile sources.
In the responses of those who reported knowing about bio-based textile materials, cotton (80%), silk (69.6%), and wool (54.3%) were most frequently correctly identified as bio-based, whereas synthetic fibers such as polyester (6.8%) and acrylic (5.9%) were incorrectly classified as bio-based. Notably, regenerated cellulosic materials like viscose (17.6%) and lyocell (8.6%) were far less frequently correctly classified as bio-based. Awareness of specific bio-based fibers (linen, hemp, bamboo, and lyocell) varied significantly by country, as did the misclassification rates for polyester (see Table A1 in Appendix B). For example, hemp was identified as bio-based by 76.8% of the German and 76.1% of the Italian respondents, compared to 55.8% of the UK respondents. No statistically significant differences were found in terms of gender, with awareness levels for cotton, silk, and wool being similar among men and women. Age group differences emerged for silk, wool, linen, hemp, bamboo, viscose, lyocell, and acrylic, with older respondents, particularly those aged 55–64, demonstrating greater awareness (e.g., 82.7% correctly identified hemp) than younger groups (e.g., 61.6% for ages 18–24) (see Table A2 in Appendix B). Education level was only associated with knowledge of linen, with 71.3% of master’s degree holders and 69.4% of high school graduates identifying it correctly, compared to 33.6% with no formal education. Overall, the level of recognition of commonly known bio-based fibers is higher, whereas awareness of less familiar bio-based materials remains limited, with notable variation across countries and age groups.
Awareness of fossil-based textile sourcesOverall, 71% of respondents stated that they are aware that textile materials may originate from fossil-based sources, whereas 29% did not. A Chi-square test showed a significant association between country of residence and awareness that some textiles (e.g., polyester) originate from fossil-based sources (p < 0.001). Awareness was highest in Italy (86.0%), followed by Germany (74.7%) and finally the UK (53.0%).
Gender differences were not statistically significant (p = 0.074), although the linear-by-linear trend they showed (p = 0.035) suggests slightly greater awareness among women than men.
We found no significant association for age (p = 0.225), as awareness levels were relatively similar across the age groups.
Education was significantly associated with awareness (p < 0.001). Respondents with doctoral (84.0%) and master’s degrees (77.9%) were the most aware, while awareness was notably lower among those with secondary education (53.7%) or no formal education (64.7%). This suggests higher education is linked to greater knowledge of fossil-based textile origins.
Expected benefits of future materialsWhen asked what benefits they would expect from a garment made of orange peel-based material, the most frequently selected options overall were lower environmental impact (46.4%), no microplastics (44.2%), and recyclability (41.9%). For each potential benefit/concern, a Chi-square test was conducted to assess the differences across sociodemographic groups. We only report statistically significant differences and use descriptive statistics to compare the frequencies of the groups. Country-level analysis showed significant differences in terms of no microplastics, reduced CO2 footprint, and none of these: the German respondents were the most likely to cite reduced CO2 (41.9%) as a benefit, whereas the Italian respondents most often chose lower environmental impact (47.8%). The UK respondents selected lower environmental impact (50.5%) but were more likely than the Italians to answer none of these (11.6% vs. 4.6%) (see Table A3 in Appendix B). In terms of age differences, the respondents aged 18–24 most often selected lower environmental impact (54.1%) and reduced CO2 (47.1%), whereas those aged 55–64 most often chose no microplastics (56.0%) (see Table A4 in Appendix B). Education level and gender were not significantly associated with any specific response option, and all the groups had similar preference patterns.
Concerns about future materialsThe most frequently cited concerns about a garment made of orange peel by all the respondents were quality and durability (63.8%) and price (49.2%), followed by actual environmental impact (25.9%) and conflicts with food production (23%). Differences by country were limited but notable: the German respondents were more likely to mention conflicts with food production (28.2%) than the Italian respondents (18.6%) and the UK respondents (22.1%), but other concerns were also mentioned more often by the German respondents (3.3%) than those from the other two countries (see Table A5 in Appendix B). The responses showed no statistically significant differences in terms of gender and age. Education level differences emerged for traceability of the raw material and actual environmental impact: those with lower secondary education mentioned traceability more often (36.7% and 17%, respectively) than some of the higher education groups, whereas master’s degree holders were notably more concerned about actual environmental impact (40.3%) (see Table A6 in Appendix B). Overall, the concerns primarily focused on practical performance and cost, and environmental and sourcing issues were secondary.
Findings from the Qualitative Data AnalysisThe qualitative data set consisted of responses to an open-ended question asking respondents about their perceptions of a possible future textile material made from orange peel. The open question was mandatory, so all 900 respondents provided answers ranging from a single word to two or three sentences.
Three major themes were generated from the qualitative data in the inductive thematic analysis. Each theme had several subthemes. We based the inductive coding and further clustering on the words mentioned in the responses, and sometimes on their interpretation [52]. Thus, the same response could belong to several themes.
The responses that express only a general opinion or attitude were coded either “no opinion”, “generally positive”, or “unsure/negative”. A total of 447 responses belonged to these three groups. These are presented at the end of Table 2, under “General opinion”. The remaining 453 of the 900 responses make up the total of the three main themes in the following description. Together, these 453 responses yielded 646 different mentions.
The following sections describe the findings of the three major themes and their subthemes.
Experiencing the material in use and on the bodyQuality, durability and comfort
The durability and quality of the material were important to the respondents. I think it’s good as long as durability is guaranteed (Germany). Durability was described as something being long-lasting, hard-wearing, strong, and resistant: If it was long-lasting and hard-wearing, I would buy it (UK).
Quality was discussed together with washability or compared to conventional materials and prices: As long as it offers the same good quality as conventional materials and at the same price, I’d consider it an interesting alternative (Germany).
The responses reflected reluctance to trade quality or durability for environmental benefits. Positive, if it can be useful for the environment and is of good quality (Italy).
The respondents spoke positively about quality and durability but also displayed caution and uncertainty. This was revealed by their use of expressions such as “if”, “as long as”, or “depends on”, as in the examples above.
The wear comfort of the material was also important to the respondents. Similarly to quality and durability, responses that mentioned comfort also expressed caution and uncertainty. I actually think it's a good idea, but I'm concerned that it's not that comfortable (Germany). Expectations of comfort were also expressed by comparing the material to conventional materials: I hope they have the same fit and comfort as cotton, polyester, and other fabrics (Italy).
Some respondents also expressed expectations and interest in the overall performance of the material, by discussing how the material “worked,” its “performance,” and its “price–performance ratio.” Further aspects of use experience mentioned were sweat absorption, texture, lightness, and pilling: If the material made from it is of good quality and durable and doesn’t bobble then it would be a great idea (UK).
Durability, quality, comfort, and performance were all conditions for acceptance: The material was favored and accepted if it fulfilled these criteria. Okay with it, providing the quality, looks, and durability are not compromised (UK).
Maintenance
Washing, colorfastness, general practicality, and ease of care were the maintenance-related topics that the respondents brought up. Washability and colorfastness raised concerns for some: I don't think it will survive the first wash without staining (Germany). Ease of care and practicality were mentioned more neutrally, like expectations. The following comment sums up the overall practical use expectations: If these are good to wash and wear and not just a gimmick, I'm up for trying new products (UK).
Sensory experience
Experiencing the material personally, on the body and in use, was important for the respondents to form a view of it. Some described curiosity about trying the material: I’m intrigued and would definitely try it, with a view to using it more if it was good (UK). Others were more careful in their positions, wanting to try the material before forming an opinion: I think you should try them to be able to give an opinion (Italy).
Some respondents said they would not wear such material: I wouldn’t wear anything containing that (UK). Some would want to see the material in a garment before forming an opinion: Not sure. I should see it in a piece of clothing (Germany), I'd be curious to see what it's like (Italy).
Some respondents emphasized the tactile feel of the material: the texture or the fabric hand: No opinion. I’d like to see it first to understand its resistance characteristics, the perception to the touch (Italy).
As the feedstock was oranges, for some, smelling the material was part of evaluating it: To say that I’d have to see, smell, and feel the textile (Germany). A possible smell or scent seemed to be both a concern and a benefit, as revealed in the respondents’ choice of words: Let it at least have a scent (Italy), I don’t like oranges–would it smell?? (UK).
Hygiene
The idea of a material made with orange peel repelled some respondents, who perceived it as odd or strange. The strongest rejection was expressed through words such as “disgusting,” “horrid,” and “disturbing”: A bit disgusting (Germany). Others were open to trying the material but expected it to initially feel strange: It might be weird to start with (UK).
The origin of the material, oranges, with their organic, decomposing nature, raised concerns in some respondents. They pondered the possibility of the material smelling, becoming moldy, or otherwise suddenly decomposing: I’d be concerned it would smell or go moldy (UK).
Some respondents also wondered about the possible impacts of the material on the skin and the immune system; whether the used feedstock could cause a skin rash or other problems: It all sounds very strange to me. It sounds like it may have flaws, like skin reactions, etc. (UK). Others mused that it might even be good for the skin: The idea seems good to me because of the absence of synthetic materials in the fabric that is always in contact with the skin. I’d be curious to try it (Italy).
The possibility that the material could either cause or eliminate allergic reactions was also raised. I find it a bit strange; it could also cause allergies because of the orange oil (Germany); Good for eliminating allergies (Italy).
Cost and value
The views and expectations regarding the price and value for money varied. Some respondents claimed that, given that garments made with the material would be affordable and reasonably priced, they were happy to welcome the novelty, while others described their price expectations by comparing to more familiar materials: They’d be an excellent alternative but, in my opinion, they should have the same price as, if not lower than, traditional fabrics, otherwise I and other consumers will continue to buy traditional fabrics (Italy).
However, some respondents connected cost to the material’s quality, durability, and overall performance: As long as it offered the same good quality as conventional materials, at the same price, I’d consider it an interesting alternative (Germany).
Many respondents expressed reluctance to trade environmental benefits for higher price: It’s good in that it’s renewable. However, the price may put people off as it could be expensive to start off (UK); I’m in favor of producing products with natural waste, especially orange peel. But what worries me is the final price of the product (Italy).
Some responses indicated that respondents expected the price to be higher due to the material's possible environmental benefits. However, in contrast, other respondents expected using a recycled feedstock to result in a lower price: I’d be excited about the prospect of such an idea and indeed whether this could have a positive impact on price (UK).
Relating the material to the environmentSustainability
The environment was discussed using a variety of terms, including “environmentally friendly,” “sustainable,” “eco-,” and “green.”
In general, the material was viewed as environmentally beneficial and resonated positively with the respondents: I think it's wonderful because it helps protect the environment (Germany). However, they wanted proof of the actual environmental impacts. Some responses expressed concerns about the impacts that the processing and manufacturing would generate: My opinion is that we must also consider the impact of processing of the raw material and its origin (Italy).
For some, their view of the material depended on it having a positive impact on the environment: Interesting approach. If this is a way to do something good for the environment, then go for it. I'm open to something like that (Germany). Yet the material had to meet the use experience criteria. I think it's a good idea to do something for the environment, as long as the quality or price doesn't significantly suffer (Germany).
Circularity
Circularity was discussed through concrete notions of recycling, reuse, reducing, and using waste products, and using and saving resources. Recycling and reusing were welcomed as a way to utilize something that would otherwise be waste: I’m very positive, because food waste that would otherwise be thrown away would be reused (Italy).
Interest was also expressed in verifying whether the outcome of recycling and overall processing had environmental benefits: I have great hopes for this type of fabric, but I fear that the environmental impact of recycling is very heavy (Italy).
Some respondents highlighted unwanted systemic effects. They also brought up benefits compared to other textile materials: It sounds interesting if the materials used would otherwise go to waste (orange peel is a good example). Less use of plastics and very water-intensive plant material like cotton (UK).
Finally, utilizing recycled feedstock matched some respondents’ values: I’m excited by this idea. I love to recycle and reuse (UK).
Plastics
Some saw the use of the material as an opportunity to reduce microplastics: Better recycling of raw materials, less polluting microplastics (Italy), or in general to reduce the use of fossil-based resources. This was expressed using varied terms, such as “plastics”, “synthetics”, and “fossils”: Any innovation that moves away from plastic is welcome (Italy); I feel it’d be a good way to reduce dependence on inorganic compounds for the production of textile materials (UK). In other responses, the question of plastics was discussed in terms of the use aspects of the material, and references were made to comfort, durability, and reasonable costs: I hope they can replace the synthetic ones as long as they last long enough and don't cost too much (Italy); Bring it on, it would be good, especially if it’s comfy and not polyester nylon stuff (UK).
Pollution and carbon
A few respondents mentioned benefits for the climate and pollution: Less pollution (Italy), while others were uncertain about the actual environmental benefits: I’m ok with it, if it significantly reduces carbon footprint (UK).
The material’s cultivation raised concerns: Could be beneficial in terms of recycling but not so much for the carbon footprint, the way it’s grown in certain countries (UK), as did the whole process: That processing, treatment, and disposal pollutes in the same way as current products (Italy).
Holistic and systemic view of the material
The final group within this theme comprised responses that were more loosely connected. The systemic or holistic role of the material was a common topic, brought up through mentions of “damaging” or “saving” the planet: Very good if we can make these fabrics in a way that helps save the Earth (Italy), and If its production doesn’t risk damaging the planet too much, it’s positive (Italy).
The impacts of scaled-up production raised concerns: Encouraged but also worried about sourcing raw materials. Whether it will create another monoculture (UK), while in contrast, possible impacts on the landscape were seen as positive: It could be an ideal source to increase citrus groves, too (Italy).
Finally, a few responses revealed that the material was appreciated as something “natural”: Natural product provided by nature (Italy).
Evaluating the production context of the materialProcess
The way in which the technology would take shape raised interest and questions among respondents: Interesting from a technical point of view (UK). Achieving feasibility and viability was seen as challenging, but intriguing. For some, the whole possibility was beyond their imagination: I can't imagine how you can make a T-shirt out of orange peel (Germany). The details of the process also raised interest: I find it interesting, but I can’t imagine how this could be implemented. Is it processed in such a way that it is shredded and then granulated to produce fibers? What additives are then necessary to make it durable? (Germany). Overall, the interest in the process extended from how the oranges were cultivated and treated to the methods of processing, and the safety and quality of the outcome.
Innovation
A material made with orange peel was seen as innovative and as such, something positive. The idea resonated with the respondents as an innovative, practical, and clever way to generate new fibers: A sensible and innovative idea (Germany); It's an idea that attracts me because it's an innovation (Italy).
Food and textile systems
Some respondents focused on whether the used feedstock would interfere with food production, and whether the whole fruit would be utilized: I’m in favor, as long as there are no conflicts with food production and they’re produced from genuine waste material (Italy).
Others connected the material to the wider textile system, reflecting a notion for change. The material was seen as a solution, alternative, and an improvement, which could potentially contribute to a shift towards something better: It could be a turning point in the textile sector (Italy), I feel it's a step in the right direction and evolution for the clothing market (UK).
Critical tones emerged in some responses, as respondents questioned the role that a new material could play in the greater change that is required: I feel we could change our ways and use safer and cheaper ways (UK). One respondent felt that solving the textile and clothing system challenges should start elsewhere: I’m more concerned about recycling the millions of tons of textiles and trash already in existence (UK).
Evaluating the material raised issues related to temporality and even moral questions: Such material may seem futuristic now, but it paved the way for the future: I think that this is still something I need to get used to at the moment, but that such textile materials will become more important in the future (Germany); They are products that open new roads to new scenarios (Italy).
Some took an ethical standpoint. As plant-based, the material was seen as extending the range of non-animal options: It’s great–as a vegan, I’m looking for more natural products that don't come from animals (UK); Positive overall–cruelty-free is always good (UK).
Finally, a few respondents talked about societal responsibility: I'm in favor of it as long as it's not just a business for those who produce it (Italy). Employment was also mentioned: Yes, all for it. But I’d like to see the technology used in the places already used for garment manufacturing to protect jobs (UK).
The quantitative part of the study aims to provide a statistically representative view of the topic, whereas the qualitative part brings forth the heterogeneity and partiality of the view, recognizing the unavoidable contradictions and limits while also enriching it with the same, nuanced elements. Triangulating the analysis thus adds to its validity [54]. In the next section, the findings are combined and interpreted.
In this section, the findings from the statistical analysis and the thematic inductive analysis are combined and interpreted through applying the concept of spheres by Sloterdijk [42]. The concept of spheres is described in Section “Consumers’ knowledge of textile materials”.
Sloterdijk’s concept of spheres describes inner and outer worlds simultaneously [42]. This was helpful in our study for making sense of respondents’ awareness and perceptions of textile materials, which were informed by social and material contact points. In the following, we discuss the findings through three spheres generated in the interpretation: the personal sphere, the social sphere, and the environmental sphere (See Figure 3 for the generated spheres).
The quantitative and qualitative findings show that the proposal of a new material made with orange peel was perceived in comparison to what is familiar and important. In the personal sphere, the material is experienced in use and on the body. In both the statistical and thematic analysis, quality and durability emerged as key factors for consumers. In the qualitative data, quality was discussed in comparison with more traditional materials, while durability was described as long-lasting and hard-wearing, suggesting that quality and durability are evaluated from the perspective of personal experience.
The thematic analysis highlighted the sensory experience of the material as a key criterion for assessing it: seeing, smelling, and wanting to feel the material were ways with which to verify its quality and overall functionality.
In the statistical analysis, price was rated as the second highest concern, whereas in the thematic analysis, price and value for money emerged as important, but not as important as experiencing the material in person.
Allowing a new textile material into the personal sphere of use involves cost and effort, a kind of commitment. Thus, careful evaluation is understandable.
However, conflicting values can coexist. Although consumers may feel that the proposed material could be good for the environment, taking it into everyday use and spending money while still taking a risk in terms of the use experience may require more consideration. The thematic analysis findings reflected avoiding risks and trade-offs, and expecting multiple boxes to be ticked to allow the new material to enter the personal sphere of use.
The Social Sphere: Country, Education, AgeThe social sphere refers to the shared cultural and demographic milieus that shape what kinds of material knowledge become familiar and meaningful. The quantitative differences observed across countries, educational levels, and age groups indicate that the understanding and acceptance of textile materials are structured by socially shared environments rather than individual preferences alone.
The Italian respondents consistently placed greater importance on material composition and demonstrated greater awareness of both bio-based and fossil-based textile sources, indicating a social milieu in which textile materials are more embedded in everyday knowledge. In contrast, the UK respondents showed poorer awareness, especially of fossil-based material sources, as well as greater uncertainty, suggesting a more distanced relationship to textile material origins. The German respondents placed stronger emphasis on environmental aspects such as CO2 reduction and resource conflicts, suggesting a social sphere shaped by a more measurable sustainability-oriented discourse. These patterns highlight how national contexts can shape shared norms and familiarity with textile materials.
Higher education levels were associated with greater awareness of material composition and textile origins, suggesting that education places individuals within social environments in which such knowledge is more accessible and normalized.
Age-related differences further illustrate how social spheres are shaped by generations. Older respondents demonstrated greater awareness of garment materials and bio-based textile sources, likely reflecting longer-term engagement with clothing practices and materials. Younger respondents, while often expressing strong environmental expectations of future materials, appeared to be less familiar with material specifics, indicating a social sphere oriented more toward abstract sustainability values than toward concrete material knowledge. Gender differences were minimal across the data set, suggesting that textile material understanding might not be strongly related to gender within the studied contexts. Overall, the findings indicate that acceptance and understanding of bio-based textile materials are embedded in socially shared spheres that differ in their degree of familiarity and openness.
The Environmental Sphere: Important, Yet DisconnectedThe findings from the statistical analysis describe partial knowledge on the origins of many common textile materials. The majority of the respondents showed general awareness that some textile materials had a biological origin, such as plants, animal hair, or cellulose. The task of connecting specific materials to a bio-based origin was more challenging. Little more than half of them connected wool to such source. As regards the cellulosic fibers viscose, lyocell, and acetate, the figures were around 10% or less.
The origins of textile materials are spatially distant from the sites of experience and consumption, which creates disconnection. The distance varied from one material to another, and the cellulosic materials of viscose, lyocell, and acetate remained the most distant to most of the respondents. Further, while the majority reported general awareness that some textile materials originated from fossil-based sources, almost one third did not.
However, when we inquired about the expected benefits of a material made with orange peel in the quantitative data, lower environmental impact was the most frequently selected option. On the qualitative side, some responses reflected an understanding of the complexities of the production and environmental aspects of textile materials, which they discussed through the concrete example of a material made with orange peel. The caution and uncertainty related to committing to such material may have resulted from this understanding: There are no quick wins or simple technological solutions and change typically comes with trade-offs. Interpreted through the lens of spheres, two notions arise here. Firstly, orange peel is a familiar material from the everyday, and as such it might be a “vessel” to enable a connection to the distant spheres of production and all its implications, concretizing textile materials and building connection to existing knowledge and attitude toward the environmental aspects of textile and clothing consumption. Secondly, the temporal and spatial distance of the same vessel, “a possible future material made with orange peel” may encourage more positive or neutral discussion on the aspects related to the process and eco-social impacts.
The environmental realities of a material spill over into the sphere of knowing with the proposed material, orange peel, which is familiar in the everyday context. Yet the distance to the environmental impacts of the material was evident in the responses, which contained a list of criteria that an alternative material would have to meet to enter the personal sphere of use, suggesting an experience in which the personal sphere of use and the environmental sphere are disconnected.
The findings of this study indicate that consumers’ knowledge of the origins of textile materials is generally poor. The knowledge varies greatly per fiber type, and overall, the respondents’ country, educational level, and age group impact the knowledge level. Consumers demonstrate environmental concerns, but they remain distant.
This study applied the concept of spheres [42] as an interpretative lens, enabling us to connect the findings through a mixed-methods approach. Three spheres of consumers’ material knowledge were generated from the findings: personal, social, and environmental. The personal sphere highlights the importance of use experience in knowing and evaluating materials. This confirms the findings of previous studies (e.g., [25,26,36]) that the understanding of materials is subjective. The social sphere demonstrates how country, education, and age influence the understanding of materials, which supplements the findings of previous studies. Consumers in older age groups and with higher education have better knowledge of materials. These findings illustrate that not only is material knowledge formed in a subjective space, but that the subjective is permeated by the social sphere of experience. Thus, the subjective is also social.
The environmental sphere highlights that consumers show awareness of environmental concerns related to the proposed material of orange peel and expect environmental benefits from novel materials, but that they do not connect many textile materials to biological or fossil sources. Notably, cellulosic materials like viscose and lyocell were the least frequently correctly identified as bio-based, and many novel materials fall into the category of cellulosics. This raises the question of whether consumers can evaluate the associated environmental impacts.
Theoretical ContributionsSpheres offered a conceptual lens through which the topic could be seen holistically. Thus, the findings of this study confirm and advance the current understanding of consumers’ material knowledge. Previous research has noted that consumers lack sufficient knowledge of the environmental impacts of materials (e.g., [20,22,38]). Through the lens of spheres, we were able to understand that this emerged from the distance between the sphere in which those impacts occur and the primary sphere in which materials are meaningful to consumers—the personal sphere. The personal sphere is permeated by the social sphere and the knowledge gained through cultural context. Therefore, consumers’ knowledge of textile materials and their sustainability impacts can be facilitated by allowing the environmental sphere to spill over to the personal sphere: in other words, by bringing sustainability closer to the social and personal spheres in which materials are experienced and made meaningful.
Managerial ContributionsConsumers show interest in the environmental impacts of textile materials but substituting current materials with alternatives requires that the novel materials guarantee a good use experience while demonstrating that they have environmental benefits in comparison to currently dominating materials (social aspects were mentioned rather rarely). The findings imply that communication on both aspects should be sufficient and clear, i.e., how a novel material performs in everyday use and maintenance, and its environmental impacts. The findings also imply a need to educate consumers on textile materials and their environmental and social impacts, as well as on the impacts of consumer behavior. Introducing novel materials to the market should involve opportunities for experiencing the materials before committing to a purchase. Allowing consumers to see, feel, and try the materials could help them trust in their quality and durability aspects, as well as reduce any possible aversion. Further, opportunities to experience materials could be connected to introducing the sustainability aspects of different materials and the impacts of consumption. This could reconnect the environmental sphere back to the personal sphere. Additionally, as consumers’ material knowledge is generally quite poor, more consumer education on this is essential.
Limitations and Future Research NeedsThe data collected from only three European countries and the limited sample size are key limitations of this study and may constrain the generalizability of the findings. Moreover, cultural context strongly shapes consumers’ knowledge of materials.
In the context of consumers’ textile material knowledge as a factor in the sustainability transition of the textile material system, this study faces additional limitations. Firstly, we understand consumption as a process guided and framed by social, technological, and political forces [16]. Thus, consumers are bound by the habits, norms, contexts, and conventions of their surroundings, meaning that increased awareness is not necessarily followed by behavior change [54]. However, nuanced and focused, quality information may influence consumption behavior positively [55]. Secondly, policy and price issues can also impact the adoption of new materials, not just consumers. Social acceptance of new materials is a long, complex, and dynamic process, including all the stakeholders in the process [12], and for example [56,57]. Thirdly, as stated in Section “Environmental issues related to textile materials”, the sustainability of materials is hard to evaluate. The environmental performance within a fiber type varies depending on where and how it has been produced [4] (p. 12). There is also a lack of data to assess many materials, particularly novel fibers that may still be in the development phase [4]. And finally, adopting new materials does not necessarily contribute to sustainability. In addition to new materials and increased consumer knowledge, reducing production and consumption amounts is needed [1,22]. As an example, Sigaard & Laitala [22] (p. 17) found that if consumers see materials as “sustainable” they are less inclined to change their behavior. To conclude, sustainability is a feature of the entire system.
Future research could examine practices in countries with more established material knowledge, including how consumers are educated on materials and how public discourse on emerging sustainable material innovations has been constructed. Further research directions could also include inquiries into how materials come to matter to consumers, and how consumers make sense of materials and their environmental impacts, as well as how and what kind of material-related information supports these processes.
This study examined consumers’ awareness of textile material origins and their perceptions of alternative bio-based feedstocks through a sequential mixed-methods analysis of data from a consumer survey (N = 900). We proposed two research questions to understand the level of consumer awareness regarding the origins of common textile materials, and their perception regarding alternative bio-based feedstocks for textile materials.
We conclude that consumers’ awareness of the origins of common textile materials is generally low and unevenly distributed across fiber types and demographics. Cotton is widely recognized as bio-based, whereas regenerated cellulosics (e.g., viscose, lyocell), a category that includes many novel materials, are rarely identified as such. Awareness of some materials being fossil-based varies markedly by country. In general, knowledge levels are higher among older respondents as well as those with higher educational attainment, and notably higher in Italy than in the other surveyed countries. Additionally, alternative bio-based feedstocks, examined through the concrete example of orange peel, are received positively but cautiously. Consumers prioritize material aspects related to use experience, especially quality and durability, and are unwilling to trade these off for presumed environmental benefits. Overall, the concerns focus on quality, longevity, and cost, outweighing environmental considerations.
Interpreted through the conceptual lens of spheres the findings show that the personal sphere, where materials are experienced through wearing, touching, and laundering, anchors meaning to consumers, while the social sphere illustrates that the understanding and acceptance of textile materials is structured by socially shared environments rather than individual preferences alone. Age, educational, and national contexts can shape shared norms and familiarity with textile materials. The environmental sphere remains comparatively distant: although respondents expect environmental benefits from novel materials, many do not connect textile materials to biological or fossil origins, raising doubts about their ability to evaluate material origins and environmental claims, particularly for cellulosic innovations.
These insights have several implications. Facilitating material knowledge evenly through education should be a priority, as for example younger age groups consistently showed lower knowledge levels compared to older consumers. Bridging the gap between the environmental and personal spheres is crucial in supporting sustainable consumption in general and the development and diffusion of novel bio-based materials in particular. Communication and market introduction should foreground tangible use qualities alongside clear, accessible sustainability information. Tactile encounters through material samples that demonstrate both the sensory qualities as well as performance, via for example laundered samples and wear tests, can help translate abstract narratives into experiential trust. Consistent narratives and clear material identities can reduce confusion around novel materials and support informed choice. Given the observed social patterning of knowledge, strategies should be tailored to national contexts and demographic segments, leveraging education and trusted intermediaries.
Our findings also suggest that market substitution can be an avenue to explore, as consumers express openness to bio-based alternatives like fibers derived from orange peel, when they match familiar materials in comfort and performance while offering credible environmental advantages. Providing side-by-side sensory comparisons with familiar materials, coupled with concise, comparable sustainability claims, can facilitate evaluation and acceptance.
This research contributes an empirically grounded account of how consumers understand and prioritize knowledge around textile materials, and introduces the concept of spheres as a tool for linking knowledge, experience, and context in material knowledge. Limitations include the limited sample size and demographics, and the use of a single exemplary feedstock, which may constrain generalizability across markets and material types. Future work should test communication and sampling interventions experimentally, examine cross-cultural variation more deeply, and connect consumer evaluations to robust environmental assessments. Ultimately, accelerating the responsible adoption of bio-based textiles will depend on aligning verified sustainability benefits with the qualities that matter most in use, and on making the environmental sphere meaningfully present in consumers’ personal and social worlds.
The dataset of the study is available from the authors upon reasonable request.
JV: concept, designing the study, analyzing the data, writing a draft version, final writing and editing; EL: analyzing the data, writing a draft version, final writing and editing; KN: concept, designing the study, final writing and editing, supervising.
The authors declare that they have no conflicts of interest.
This work was a part of the Ministry of Education and Culture’s Doctoral Education Pilot under Decision No. VN/3137/2024-OKM-6 {Circular Materials Bioeconomy Network, CIMANET}.
Funded by the European Union. Views and opinions expressed are however those of the authors only and do not necessarily reflect those of the European Union or the European Research Executive Agency {REA}. Neither the European Union nor the granting authority can be held responsible for them. Grant agreement ID: 101135042.
The authors thank Elina Onkinen for support provided during the original design of the survey.
SECTION 1: the material composition of garments and the origins of textile materials.
Q1: The material composition of garments is important to me when making purchase decisions.
Q2: When I think of the garments I own, I can name their material composition.
Q3: Are you aware that some textile materials originate in biological sources, including plants, animal hair, and different kinds of biomass such as cellulose?
Q4: If yes: In your opinion, which of the following textile materials are bio-based (originate in biological sources)? (Select all that apply)
Q5: Are you aware that some textile materials originate in fossil-based sources, for example polyester originates in oil production?
SECTION 2: views on possible future textile materials.
Let’s imagine that in the future, instead of cotton and polyester, textile material can be produced from food waste like orange peel.
Q6: What kind of benefits will you expect a garment made of orange peel to have?
Q7: What kind of concerns might you expect to have regarding a garment made of orange peel?
Q8: How do you feel about possible future bio-based textile materials, like material produced from orange peel? (Open question).
1.
2.
3.
4.

Copyright © Hapres Co., Ltd. Privacy Policy | Terms and Conditions